玄空飞星

生年:
选择:
挂名:
大运:
山向:
选择:
水口在:
选择:
流 年:
流月:

玄就是时间,空就是空间,七运,壬山丙向,挨星下卦,是一种以理气为主的风水堪舆学说,这种风水学说讲究的是风水随着时间推移的变化,我们研究玄空风水,就是要根据这种变化去改造风水。

三般卦与星的阳阴,同宫诸星、气间的五行生克 排盘

三般卦与星的阳阴,同宫诸星、气间的五行生克

三般卦 一.三般卦有父母三般卦与连珠三般卦 父母三般卦是 一四七、...

82个网友看过 2024-05-13

九星挨飞的基础知识 排盘

九星挨飞的基础知识

九星挨飞的基础知识 笫一节 山星盘分析和向星盘分析基本原理 无论阳...

82个网友看过 2024-05-13

风水专业知识 | 2021辛丑正论流年飞星对阳宅凶吉危害 排盘

风水专业知识 | 2021辛丑正论流年飞星对阳宅凶吉危害

进到2021年辛丑牛年,九宫飞星的方向转换造成 九大方向的凶吉状况...

82个网友看过 2024-05-13

阳宅风水 住房高档挑选法有什么 阳宅风水 排盘

阳宅风水 住房高档挑选法有什么 阳宅风水

阳宅风水 住房是人们繁延周转的地方,是大家深谋远虑的场地,对大家...

81个网友看过 2024-05-13

风水都有哪些大的师门,阳宅风水哪一个师门最准 排盘

风水都有哪些大的师门,阳宅风水哪一个师门最准

风水水法最精确的是哪派系,风水都有哪些大的师门,阳宅风水哪一个师门...

81个网友看过 2024-05-13

公司办公室风水 公司老总办公室风水怎样合理布局 排盘

公司办公室风水 公司老总办公室风水怎样合理布局

公司老总办公室的风水合理格局 一个公司是不是可以获得取得成功,最先...

81个网友看过 2024-05-13

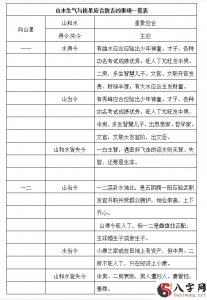
山水局势与挨星应合致凶吉详细信息 排盘

山水局势与挨星应合致凶吉详细信息

山水局势与挨星应合致凶吉详细信息 第一.理气大门口、动惩处向星为主...

80个网友看过 2024-05-13

六爻运卦与外峦头 排盘

六爻运卦与外峦头

六爻运卦与外峦头 1.持世爻是一卦之主是、一卦之生命。 因而六爻运卦...

80个网友看过 2024-05-13

开关门与改家风水合辑! 排盘

开关门与改家风水合辑!

开关门与改门(一) 开关门改门是风水设计方案中主要的內容。能够这样...

81个网友看过 2024-05-13

洛书和后天性五行------“盛极而衰”的气运是啥 排盘

洛书和后天性五行------“盛极而衰”的气运是啥

洛书和后天性五行 一.把第五节和第六节的成效迭合一体即成洛书。 基...

81个网友看过 2024-05-13

峦头九星与凶吉 排盘

峦头九星与凶吉

峦头九星与凶吉 第四章运势九星和玄空飞星风水中的九星是气、是运势,...

81个网友看过 2024-05-13

通过现象去发觉易学的实质。 排盘

通过现象去发觉易学的实质。

在前几集的介绍中,我都是有注重一个类象的难题。也许很多人会感觉...

80个网友看过 2024-05-13

玄空风水:定项标准!风水新手入门第一步 排盘

玄空风水:定项标准!风水新手入门第一步

玄空风水,可以测一国一城,小生算一家一宅,可以说大无垠,用无级...

80个网友看过 2024-05-13

大门诀在风水上的应用 排盘

大门诀在风水上的应用

(一)大门诀为山向及龙水相配兼用型之法 按照天心正运建房子安葬,不...

81个网友看过 2024-05-13

方向与方向之运 排盘

方向与方向之运

第一节 定义和基本原理 一.第一章已论述基本原理: 八方方位五行是...

80个网友看过 2024-05-13

买房看风水,哪一种风水派系较为精确 排盘

买房看风水,哪一种风水派系较为精确

“买房看风水,哪一种风水派系较为精确,哪一种风水师门最很灵” 风水...

80个网友看过 2024-05-13